Development of building microclimatic systems by traditional and modern automated methods
- Authors: Zharov A.A.1, Garanov S.A.1, Kasatkin .V.1
-
Affiliations:
- Bauman Moscow State Technical University
- Issue: Vol 110, No 3 (2021)
- Pages: 145-154
- Section: Reviews
- URL: https://freezetech.ru/0023-124X/article/view/543591
- DOI: https://doi.org/10.17816/RF543591
- ID: 543591
Cite item
Abstract
Automated packages for calculations of the engineering systems of buildings, which accelerate the design process and solve complex engineering problems, have been increasing recently. Therefore, comparing traditional methods of calculation and design of microclimatic systems using manual methods with those that use mathematical modeling in known modern packages is important. This comparison is especially relevant for the space industry, which is intended to be advanced. The paper considers the architectural package Autodesk Revit and the cycle calculation package Aspen HYSYS. A calculation model of the building was created in accordance with the drawings, and heat gains and losses were calculated. Manual calculation and comparison were then performed. A pneumohydraulic scheme was illustrated and calculated manually using the calculation package. The discrepancy in the results was evaluated. Results revealed that the use of Revit and HYSYS mathematical modeling systems is promising. Thus, considering the real possibilities of the designed engineering systems of specific buildings and structures, calculations in the automated package Aspen HYSYS agree well with traditional methods of manual calculations, and those in the architectural package Autodesk Revit should be adjusted.
Full Text
ВВЕДЕНИЕ
При проектировании микроклиматических систем зданий (систем отопления, вентиляции и кондиционирования) необходимо учитывать множество исходных данных. Различные методики определяют необходимые предпосылки, которые стоит учитывать, и влияние которых будет незначительным. Однако, в конечном счёте, результатом таких расчетов являются отопительная мощность, холодопроизводительность и необходимый воздухообмен. После чего, представляется возможным приступить к проектированию самих схем микроклиматических систем. К сожалению, нет единой системы математического моделирования по проектированию цикла для систем отопления, вентиляции и кондиционирования здания. В связи с чем, используются системы математических моделей частей расчета, что заменяет расчет вручную по известным методикам. Любое отличие методики расчета неизбежно приводит к различию в результатах и сложности прогнозирования реализации проекта.
ПОСТАНОВКА ЗАДАЧИ
Необходимо сравнить традиционные способы расчета и проектирования микроклиматических систем методами математического моделирования в известных современных пакетах с ручным способом (по известным из литературы зависимостям). Нами рассмотрены: архитектурный пакет Autodesk Revit и пакет расчета различных циклов Aspen Hysys.
МЕТОДЫ
В первую очередь необходимо построить аналитическую модель здания в среде Autodesk Revit, которая использует методику ASHRAE RTS [1–9]. Методика учитывает:
- Для компонента рассчитывается 24-часовой профиль теплопритока за расчетные сутки (при расчете теплопроводности следует сначала применить временные ряды теплопроводности для учета задержки).
- Теплоприток разделяется на лучистую и конвективную составляющие.
- К лучистой составляющей теплопритока применяется подходящий временной ряд излучения, характеризующий задержку при преобразовании в холодильную нагрузку.
- Для каждого компонента, влияющего на холодильную нагрузку, определяется холодильная нагрузка за каждый час путем сложения конвективной составляющей и задержанной лучистой составляющей теплопритока.
Расчетная модель здания представлена на рис. 1.
Рис. 1. Расчетная модель здания.
Fig. 1. Calculation model of the building.
В качестве альтернативного варианта расчета примем методику ручного расчета [10]. В этом случае, большинство коэффициентов принимаются, исходя из опыта постройки.
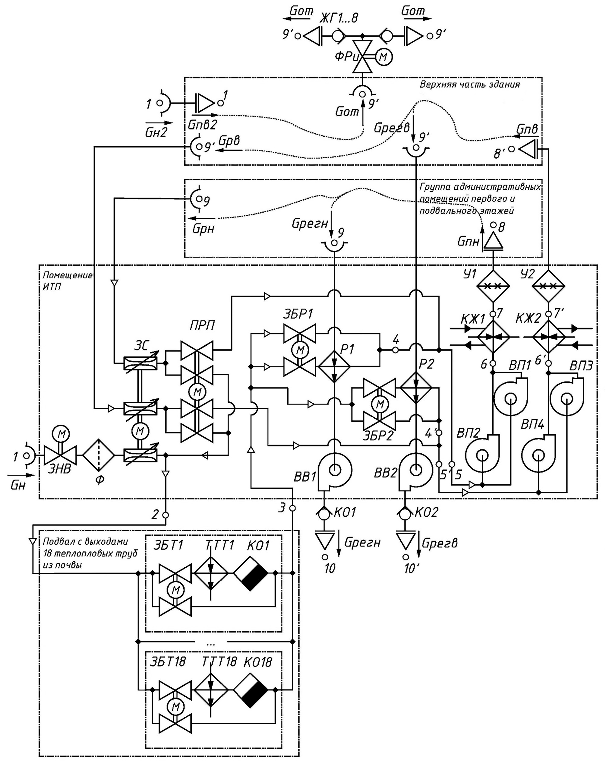
На следующем этапе была составлена пневмогидравлическая схема, предлагаемой системы отопления, вентиляции и кондиционирования воздуха, представленная на рис. 2. Отметим, что здесь рассматривался вариант высоко энергоэффективной системы, максимально использующей теплоту окружающей среды.
Рис. 2. Пневмогидравлическая схема. ЗНВ — заслонка наружного воздуха; Ф — фильтр; ЗБТ — заслонка байпасная теплообменника; ТТТ — теплообменник тепловой трубы; КО — конденсатоотводчик; ПРП — переключатель рециркуляционных потоков; ЗС — заслонка смесителя; ЗБР — заслонка байпасная рекуператора; Р — рекуператор; КО — клапан обратный; ВВ — вентилятор вытяжной; ВП — вентилятор приточный; КЖ — калорифер жидкостной; У — увлажнитель; ФРи — фрамуги; ЖГ — жалюзи гравитационные.
Fig. 2. Pneumohydraulic scheme. OAD — outdoor air damper; F — filter; BTHE — bypass damper heat exchanger; HPHE —heat pipe heat exchanger; ST — steam trap; RS — recirculation switch; MV — mixer valve; BRD — bypass recuperator damper; R — recuperator; CV — check valve; EF — exhaust fan; SF — supply fan; HL — heater liquid; H — humidifier; Ts — transoms; GB — gravity blinds.
Рассмотрим основные принципы работы предлагаемой системы. В зимнем режиме холодный наружный воздух должен предварительно нагреваться низкотемпературным источником теплоты (ТТТ), которым в данном случае выступает почва с температурой около 8 °С. Дальнейший нагрев наружного воздуха осуществляется в рекуперативном теплообменнике (Р) за счет утилизации теплоты вытяжного потока воздуха, имеющего температуру внутреннего воздуха в помещениях. Смешение подогретого наружного воздуха с рециркуляционным потоком дополнительно приближает температуру уже приточного воздуха к температуре помещения. Последним этапом является нагрев в жидкостном калорифере (КЖ).
В летнем режиме горячий наружный воздух охлаждается только за счет почвы (ТТТ) и без рециркуляции, рекуперации и догрева поступает в помещение.
Основной сложностью и задачей проекта является разработка устройства для передачи низкопотенциальной энергии почвы в воздушный поток. Назовем это устройство тепловой трубой по исполняемой функции. В связи с низкой способностью грунта к теплоотдаче и ограниченной глубиной использования почвы, требуется значительная используемая площадь земли, поэтому, в первую очередь, необходимо решить проблему соединения тепловых труб. Решено использовать множество параллельных тепловых труб для увеличения надежности и простоты устройства.
В зимнем режиме работы циркуляция хладагента в тепловых трубах осуществляется естественным образом: сконденсировавшийся хладагент в верхнем теплообменнике (ТТТ) самотеком спускается в нижний теплообменник тепловых труб под действием сил гравитации, где он выкипает и снова поднимается наверх. А в летнем режиме работы есть проблема — кипение хладагента должно осуществляться в верхнем теплообменнике (ТТТ), а конденсации — в нижнем, при этом жидкий хладагент не может самостоятельно подняться наверх, даже при помощи капиллярных сил, поскольку высота тепловой трубы в разы превышает высоту капиллярного подъема. Это затруднение было разрешено установкой внутрь тепловой трубы погружного насоса.
Стоит еще раз отметить использование в системе тепловых труб для охлаждения наружного воздуха, подаваемого в здание в летний период и его нагрев зимой [11–16].
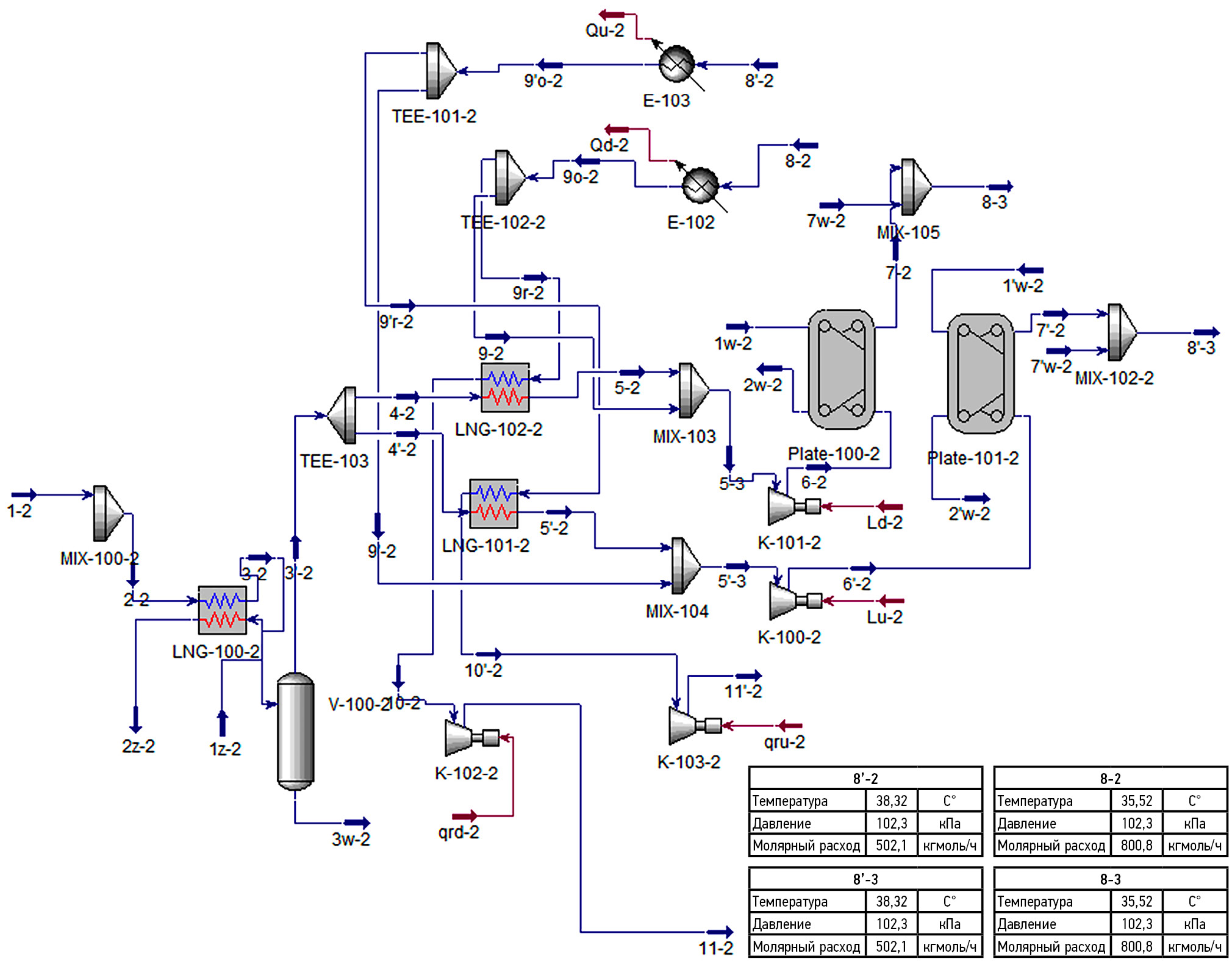
Рис. 3. Схема летнего режима в среде Aspen Hysys.
Fig. 3. Schematic of the summer mode in the Aspen HYSYS environment.
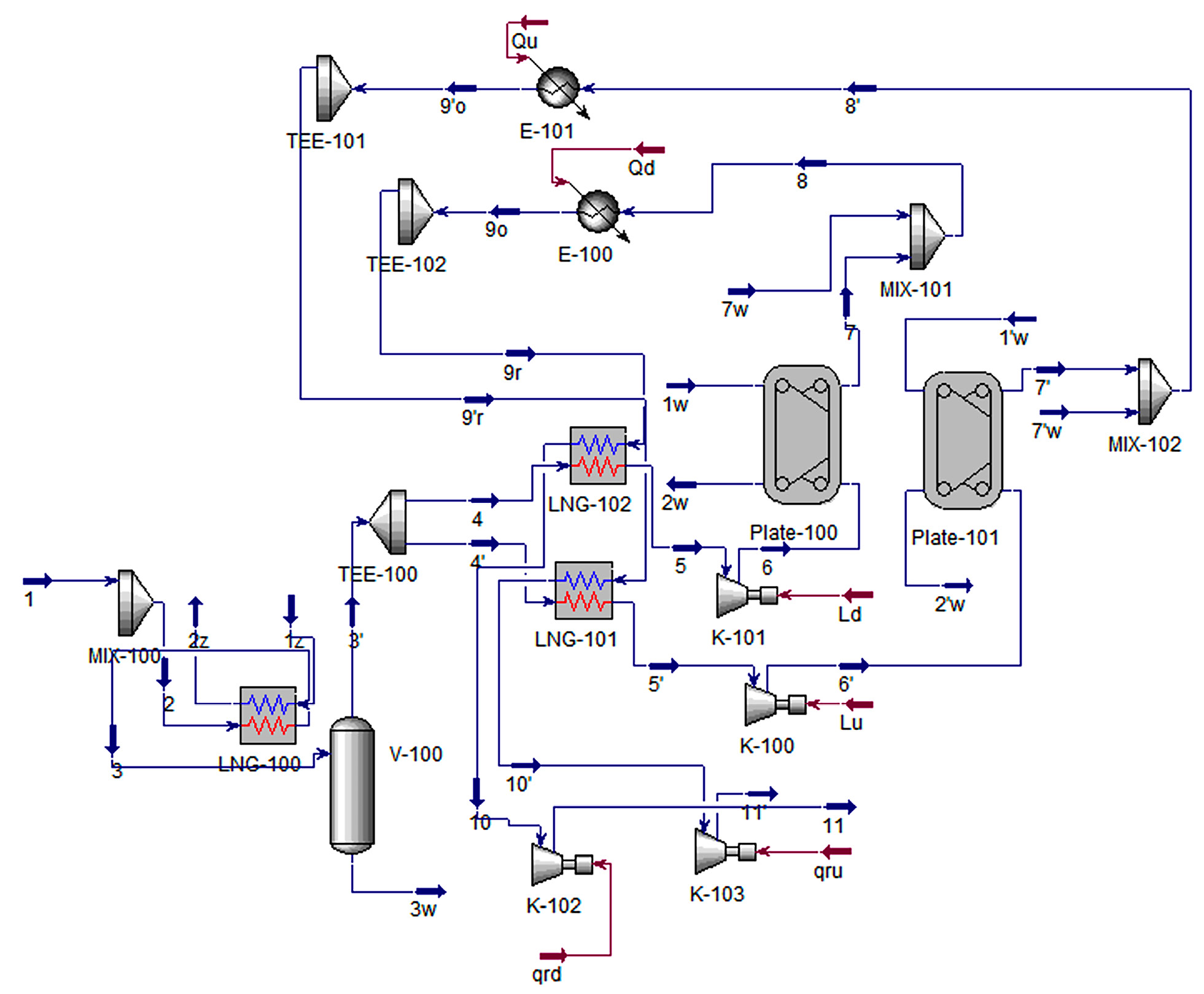
Рис. 4. Схема зимнего режима в среде Aspen Hysys.
Fig. 4. Schematic of winter mode in Aspen HYSYS environment.
Рассчитаем цикл ручным способом, после чего прибегнем к математическому моделированию по свойствам вещества в среде Aspen Hysys [15–18]. Расчетная схема будет несколько отличаться от классической пневмогидравлической схемы и представлена на рис. 3 и 4. В частности, схема будет разделена на летний и зимний режим, так как цикл работает в разных режимах. Кроме того, зимний цикл необходимо разомкнуть, так как итерационный процесс без внешнего регулирования, которое подразумевается в установке, нарушит правильную работу цикла. Однако, очевидно, что различия между точками минимальны.
РЕЗУЛЬТАТЫ И ОБСУЖДЕНИЕ
По результатам моделирования в среде Autodesk Revit были получены значения, изображенные на рис. 5 и 6.
Рис. 5. Потери тепла здания по месяцам.
Fig. 5. Heat losses of the building by month.
Рис. 6. Теплопритоки здания по месяцам.
Fig. 6. Building heat gains by months.
По результатам ручного расчета максимальные теплопотери здания составили 112 кВт против 143 кВт из пакета Autodesk Revit, а теплопритоки 35 кВт против 87 кВт, соответственно.
Расхождение — существенное, что не дает возможности использовать один расчет вместо другого. Лучшим решением будет рассматривать их совместно.
Результаты расчета цикла практически полностью совпали, отклонения составили меньше процента, что говорит о возможности и ручного расчета и автоматизированного в пакете Aspen Hysys.
ЗАКЛЮЧЕНИЕ
Использование систем математического моделирования Revit и Hysys перспективно. При этом расчеты в автоматизированном в пакете Aspen Hysys хорошо согласуются с традиционными методиками ручных расчетов, а расчеты в архитектурном пакете Autodesk Revit необходимо корректно настраивать. В рассматриваемом нами случае результаты расчета модели здания в пакете Revit являются завышенными по мощности систем отопления и кондиционирования в 1,3 и 2,5 раза соответственно, что не позволяет подбирать оборудование корректно. Выявлен так же спорный вероятностный метод оценки населенности помещений, который рассчитывает воздухообмен, главное — подачу и обработку наружного воздуха в помещения, исходя из того, что микроклиматические системы могут четко отслеживать населенность каждого помещения. Конечно, современные системы диспетчеризации, использующие датчики подвижности, датчики концентрации СО2 и другие средства могут это осуществлять, но такие системы обычно не используют на практике, а, значит и расчет воздухообмена необходимо вести традиционно. Необходимо набирать опыт использования пакета Autodesk Revit, уточняя его настройки при сравнении с традиционными методами расчета и проектирования и тогда уже можно пользоваться только имени
ДОПОЛНИТЕЛЬНО
Вклад авторов. Все авторы внесли существенный вклад в разработку концепции и подготовку статьи, прочли и одобрили финальную версию перед публикацией.
Конфликт интересов. Авторы заявляют об отсутствии конфликта интересов, связанного с подготовкой и публикацией статьи.
Источник финансирования. Авторы заявляют об отсутствии внешнего финансирования при проведении исследования и подготовке публикации.
ADDITIONAL INFORMATION
Authors’ contributions. All authors made a substantial contribution to the conceptual development and preparation of this article and read and approved the final version before publication.
Competing interests. The authors declare that they have no competing interests.
Funding source. This study was not supported by external sources of funding.
About the authors
Anton A. Zharov
Bauman Moscow State Technical University
Author for correspondence.
Email: zharov_a@bmstu.ru
ORCID iD: 0000-0001-9945-0850
SPIN-code: 8581-1809
Cand. Sci. (Tech.)
Russian Federation, 1 Lefortovskaja naberezhnaja, 105005, MoscowSergey A. Garanov
Bauman Moscow State Technical University
Email: garanovsa@bmstu.ru
SPIN-code: 8646-2754
Cand. Sci. (Tech.)
Russian Federation, 1 Lefortovskaja naberezhnaja, 105005, MoscowAlexey V. Kasatkin
Bauman Moscow State Technical University
Email: alexfr93@yandex.ru
ORCID iD: 0009-0004-1114-9908
Russian Federation, 1 Lefortovskaja naberezhnaja, 105005, Moscow
References
- Mao C, Baltazar JC, Haberl JS. Comparison of ASHRAE peak cooling load calculation methods. Science and Technology for the Built Environment. 2019;25(2):189–208. doi: 10.1080/23744731.2018.1510240
- Cui M, Chen T. A revised radiant time series (RTS) method for intermittent cooling load calculation. In: Eleventh International IBPSA Conference. Glasgow, Scotland. 2009. July. 2009:392–399. Accessed: 10.07.2023. Available from: https://www.aivc.org/sites/default/files/BS09_0392_399.pdf
- Wu S, Shen Q, Deng Y, et al. Natural-language-based intelligent retrieval engine for BIM object database. Computers in Industry. 2019;108:73–88. doi: 10.1016/j.compind.2019.02.016
- Kim B, Park J, Jeong J. Indoor air quality enhancement performance of liquid desiccant and evaporative cooling-assisted air conditioning systems. Sustainability (Switzerland). 2019;11(4). doi: 10.3390/su11041036
- Li H, Shan MZ, Yu Y, et al. Dynamic simulation of a VAV system based on dynamic PMV control. IOP Conf. Ser.: Earth Environ. Sci. 2019;238(1). doi: 10.1088/1755–1315/238/1/012053
- Zhang S, Cheng Y, Oladokun MO, et al. Heat removal efficiency of stratum ventilation for air-side modulation. Applied Energy. 2019;238:1237–1249. doi: 10.1016/j.apenergy.2019.01.148
- Zhuang J, Chen Y, Wu J. Cascade control for supply air temperature in a variable air volume system. IOP Conf. Ser.: Earth Environ. Sci. 2019;238. doi: 10.1088/1755-1315/238/1/012021
- Ali MY, Wu G, Liu S, et al. CFD analysis of thermal stratification under PLOFA transient in CLEAR-S. Progress in Nuclear Energy. 2019;115:21–29. doi: 10.1016/j.pnucene.2019.03.011
- Qi D, Pu L, Ma Z, et al. Effects of ground heat exchangers with different connection configurations on the heating performance of GSHP systems. Geothermics. 2019;80:20–30. doi: 10.1016/j.geothermics.2019.02.002
- Bogoslovsky VN, Krupnov BA, Skanavi AN. Internal sanitary installations. In 3 Parts. Part I. Heating. Moscow: Stroyizdat; 1990. (In Russ).
- Hepbasli A, Kalinci Y. A review of heat pump water heating systems. Renewable and Sustainable Energy Reviews. 2019;13(6–7): 1211–1229. doi: 10.1016/j.rser.2008.08.002
- Self SJ, Reddy BV, Rosen MA. Geothermal heat pump systems: Status review and comparison with other heating options. Applied energy. 2013;101:341–348. doi: 10.1016/j.apenergy.2012.01.048
- Seo Y, Kim JH, Seo UJ. Eco-friendly snow melting systems developed for modern expressways. Journal of Testing and Evaluation. 2019;47(5):3432–3447. doi: 10.1520/JTE20180161
- Tissen C, Menberg K, Bayer P, et al. Meeting the demand: Geothermal heat supply rates for an urban quarter in Germany. Geothermal Energy. 2019;7(1). doi: 10.1186/s40517-019-0125-8
- West AH, Posarac D, Ellis N. Assessment of four biodiesel production processes using HYSYS.Plant. Bioresource technology. 2008;99(14):6587–6601. doi: 10.1016/j.biortech.2007.11.046
- Smejkal Q, Šoóš M. Comparison of computer simulation of reactive distillation using ASPEN PLUS and HYSYS software. Chemical Engineering and Processing: Process Intensification. 2002;41(5):413–418. doi: 10.1016/S0255-2701(01)00160-X
- Abdollahi-Demneh F, Moosavian MA, Omidkhah MR, et al. Calculating exergy in flowsheeting simulators: A HYSYS implementation. Energy. 2011;36(8):5320–5327. doi: 10.1016/j.energy.2011.06.040
- Arora RC. Refrigeration and air conditioning. New Delhi: PHI Learning Pvt. Ltd.; 2012.
Supplementary files









